国际地质学界所称之“金钉子”,是划分地层界线的唯一全球标准。由沈树忠院士领衔的bw必威西汉姆联官网和中国科学院南京地质古生物研究所晚古生代团队完成的二叠系瓜达鲁普统卡匹敦阶(Capitanian)底界全球标准层型剖面和点位(俗称“金钉子”,GSSP)于近日在《国际地质科学联合会, IUGS》官方刊物《Episodes》上正式在线发表。这颗“金钉子”在上世纪90年代就已经提出,并与瓜达鲁普统(中二叠统)的另外两个阶罗德阶(Roadian)和沃德阶(Wordian)一起,被《国际地层委员会二叠系分会》投票表决作为瓜达鲁普统划分的国际标准。尽管这个“金钉子”已经在2001年被《国际地层委员会》和《国际地质科学联合会》正式批准,但“金钉子”剖面的实际材料、“金钉子”是否可用来国际对比等相关研究一直没有在任何刊物上正式发表,并且用作定义标准点位的牙形类化石Jinogondolella postserrata也没有图示,长期以来,该“金钉子”作为国际界线标准并没有发挥全球对比作用。
在国家自然基金委重点国际合作项目的资助下,沈树忠领导的国际工作组,与国内外多家科研单位合作,带领团队成员四次赴美国瓜达鲁普山地区,详细测制了剖面,采集了数吨样品和化石,历时十多年,并对采集的样品全部重新分析,进行了详尽的生物地层学、化学地层学和火山灰高精度地质年代学等综合研究,终于完成了这一工作。
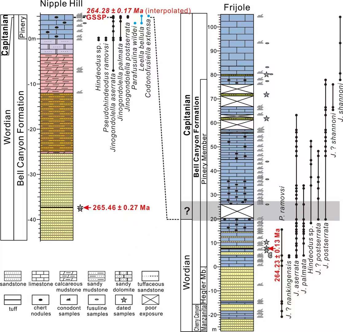
卡匹敦阶“金钉子”位于美国瓜达鲁普山地区Nipple Hill剖面,该剖面卡匹敦阶底界之上仅出露0.5 m地层,难以进行详细的长尺度生物地层学等的研究。为了解决这一难于克服的自然条件问题,研究团队在距离该剖面以西约2.9 km找到了新的含有这一界线的Frijole剖面,该剖面连续出露了从沃德阶中部至卡匹敦阶上部的地层,研究团队对该辅助层型剖面也进行了深入细致的研究。系统的CA-ID-TIMS高精度锆石U-Pb年代学研究卡定卡匹敦阶底界年龄被为264.28 ± 0.16 Ma,磁性地层学对比结果表明伊拉瓦拉反转(Illawarra Reversal) 位于卡匹敦阶底界稍下方层位,锶同位素化学地层学研究显示87Sr/ 86Sr比值在整个卡匹敦阶持续下降。无机碳同位素结果显示在沃德阶-卡匹敦阶之交没有明显的碳同位素漂移;综合对比表明,卡匹敦阶相当于特提斯地区以䗴类生物地层为基础建立的Midian阶的中上部。
Capitanian期(卡匹敦期)是地质历史时期最关键的时段,泛大陆(Pangea)从南北向聚合转变为东西向分裂、地球磁场从超静期转入频繁反转期(伊拉瓦拉反转事件)、全球海平面降到了显生宙的最低点、87Sr/ 86Sr比值降到了显生宙的最低点、峨眉山大规模玄武岩喷发以及前乐平世(瓜达鲁普世末)生物灭绝事件等均发生在这一时期。这颗“金钉子”的发表对于研究这些显生宙独一无二的超级事件发生的时间和过程具有极其重要的意义。
该项成果得到了国家自然科学基金委重点国际合作项目(41420104003)以及中科院先导专项(XDB26000000)等的资助。该项成果也献给曾为二叠系研究做出重要贡献的三位已故的国际二叠系分会前主席金玉玕院士、Blain Glenister教授、Bruce Wardlaw博士,以及已故知名同位素年代学家Samuel Bowring教授。
论文信息:Shen, S. Z., Yuan, D. X., Henderson, C. M., Lambert, L. L., Zhang, Y. C., Erwin, D. H., Ramezani, J., Wang, X. D., Zhang, H., Wu, Q., Wang, W. Q., Hearst, J. M., Chen, J., Wang, Y., Qie, W. K., Qi, Y. P., and Wardlaw, B. R., The Global Stratotype Section and Point (GSSP) for the base of the Capitanian Stage (Guadalupian, Middle Permian). Episodes, 2022, https://doi.org/10.18814/epiiugs/2022/022004.

图1 美国瓜达鲁普山国家地质公园Nipple Hill剖面卡匹敦阶底界“金钉子”野外露头照片

图2 Nipple Hill剖面和Frijole剖面岩性柱状图和生物地层对比

图3 团队成员在美国瓜达鲁普山野外合影

